,欢迎访问济宁市慈善总会网站!
网站首页
网站首页
组织机构
新闻资讯
慈善捐赠
慈善救助
义工服务
慈善文化
政策法规
信息公开
总会简介
总会领导
常务理事
理事会
监事会
慈善要闻
县区资讯
线上捐赠
线下捐赠
捐赠动态
爱心榜
预算计划
项目方案
实施情况
服务资讯
义工风采
理论研究
公益视频
法律法规
总会制度
审计报告
社会监督
当前位置:
网站首页
>
信息公开
>
审计报告
>
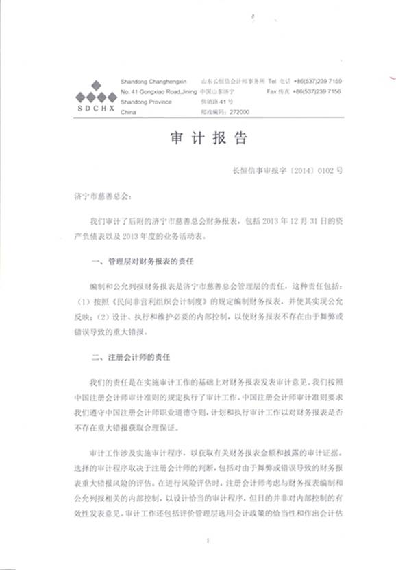
2013年审计报告
发布时间:2015-06-29
信息来源:admin
责任编辑:本站
【字体:
大
中
小
】
顶部
打印
关闭
上一篇:
2012年审计报告
下一篇:
2014年审计报告
济宁慈善总会
微信公众号